【得獎公告】第28屆「用愛彌補」兒童文學獎|得獎結果
|和好,讓心更靠近
有時候,和朋友吵架了、和家人鬧彆扭了,心裡會有一點酸酸、悶悶的感覺。
第28屆「用愛彌補」兒童文學獎,徵件主題為「和好」,當我們不小心傷到彼此、或者不太懂對方時,能不能多一點尊重與包容,讓誤會化成理解,讓心重新靠近?
今年投稿數量共143件,收到來自台灣各地的孩子們的投稿。有的作品溫柔真實,像一場小小的生活冒險;有的故事活潑有趣,動物們吵架又和好,充滿想像力。每一篇都藏著孩子最真心的感受,讓我們看見「和好」不只是與別人,也是與自己的一種和解。
希望這次的故事能陪著大小讀者們一起學習:在愛裡道歉、在理解中微笑,喜歡自己,也尊重每一個不一樣的生命!
▲初審花絮照,「國語日報」侯宗華主編正在審閱第28屆的參賽投稿作品。
▲複審花絮照,由左至右分別為「國語日報」主編侯宗華老師、台東大學兒童文學所林玲遠副教授、兒童繪本作家張筱琦老師、本會陳依伶執行長、「發現者藝術工作室」油畫家盧劭暐老師。
|專業評審嚴選,用心發掘每一份誠摯的創作
今年度的評審委員陣容堅強,由「羅慧夫顱顏基金會」陳依伶執行長、「國語日報」主編侯宗華老師、「發現者藝術工作室」油畫家盧劭暐老師、臺東大學兒童文學所林玲遠副教授,以及連續兩年入圍波隆納插畫獎的繪本作家張筱琦老師共同擔任。
繪本徵件比賽評審歷時一個多月,初審由評審老師分別評選,複審再以共同討論的方式進行。最終從143件作品中,評選出金獎、銀獎各1名,佳作3名,以及優選5名,共10件優秀作品。競爭激烈,難免有許多遺珠之憾。期勉所有參賽同學,能將本次以「和好」為主題的創作經驗,化作下一段人生旅程的養分。
明年度,期待有更多小小創作家再接再厲、持續創作。未獲獎之作品若附回郵費,將於12月陸續寄回,敬請稍候,並感謝各界朋友對本活動的支持!
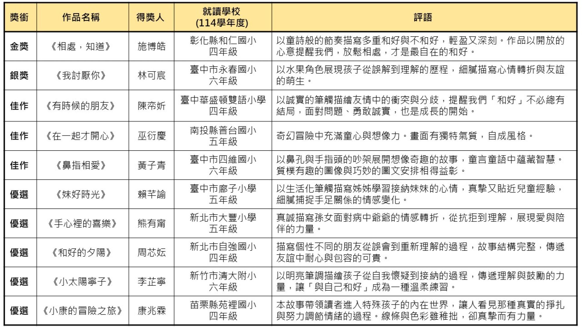
【第28屆「用愛彌補」兒童文學獎|得獎名單】

恭喜以上得獎者,敬請您於本週關注、查收電子郵件,並於時限內回覆指定文件,非常感謝。
2025/12/07(日) 頒獎典禮活動資訊將公布如下,歡迎廣邀親朋好友一同參加。
羅慧夫親子公益活動|第28屆兒童文學獎頒獎典禮暨繪本故事分享會
當日將有【精彩故事演出】、限量贈送【免費公益繪本】 以及最受孩子喜愛【超強主持卡司】祖逸哥哥、米苔目哥哥唷!
▍日期:2025/12/07 (日)
▍時間:上午9:30~12:30
▍地點:台北市大安區羅斯福路四段85號B1 (集思台大會議中心-蘇格拉底廳)
▍備註:禁止體溫超過37.5度者入場,如有身體不適請全程佩戴口罩。
▍活動報名網址:https://www.accupass.com/go/2025story
歡迎免費蒞臨參觀,為所有得獎人歡呼喝采!
主辦單位:財團法人羅慧夫顱顏基金會
活動聯絡人:02-27190408#228 陳小姐
在教育這條路上,我們致力以孩子的原創故事,來影響另一個孩子的生命,
用繪本灌溉小小生命,讓愛在心中發芽,創造更友善的社會。